Introduction to Microservices Architecture
In the world of software development, microservices architecture is like a breath of fresh air. It breaks down complex applications into smaller, more manageable pieces. Each ‘microservice’ operates independently but works in tandem to create a powerful, efficient whole. This approach is akin to constructing a building using individual, specialized blocks rather than a single, unwieldy structure.
The Rise of Microservices: A Historical Context
To truly appreciate the evolution of microservices, it’s essential to glance back at the journey of software development. From the early days of bulky, integrated systems, the industry has witnessed a gradual but steady shift towards more segmented, flexible architectures. This progression mirrors the changing needs of businesses – agility, adaptability, and the capacity to swiftly respond to market dynamics.

Understanding the Core Concepts of Microservices
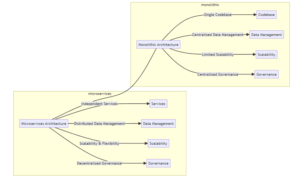
At its core, microservices architecture is about breaking down the monolith – that single, indomitable block of code – into digestible, manageable pieces. Each microservice is akin to a puzzle piece, distinct yet integral to the bigger picture. They communicate over well-defined APIs, creating a network of services that collectively form the application.
Benefits of Migrating to Microservices
Scalability and Performance
Probably one of the best advantages of microservices is scalability. The process allows scaling separately for each of these components, which will result in a cost-effective and performance-oriented solution. Imagine a city where traffic is passing through various lanes quickly, not a single road where traffic jams always occur.
Technology Diversity and Flexibility
One of the biggest advantages of microservices is the diversity of technology use across the various services. Different microservices may use different diversities in technology and allow for the use of the best tools for every kind of task.
Faster Deployment and Time to Market
Smaller codebases will allow for faster deployment cycles and, thus a shorter time to market. It’s like launching a fleet of speedboats against a single massive ship.
Challenges in Microservices Migration
Complexity of Implementation
The microservices journey is not for the faint-hearted or, in this case, poorly resourced. This is mainly because one has to disassemble the monolithic approach into a microservice approach. However, it can be equated to the disassembling and reassembling of a sophisticated machine.
Security Concerns in a Distributed Environment
In a world where each microservice is a potential entry point, security becomes paramount. Each microservice is a potential vulnerability. Robust security measures are essential at every level.
Organizational and Cultural Shifts
The move to microservices is not all about implementation. It’s about a cultural shift within the organization—from a centralized and controlled mindset to a more distributed and autonomous one.
Planning Your Migration to Microservices
Assessing Current Architectural Needs
Start with assessing the current architecture. It’s like mapping the terrain before embarking on the expedition, understanding the lay of the land. Start by dividing your existing application into logical, independent units.
Setting Clear Migration Goals
Goals should be set and aligned with the business objectives. Develop and rigorously test each microservice.
Tool and Technology Selection
The selection of tools and technologies is critical. The downside of best-in-class is assembling all the parts. You will have to access more tools and carefully select all the parts. For example, when working with a Digital Experience Platform like Optimizely or Sitecore, understanding what the DXP offers and where you will need additional tools does introduce complexity.

- The diagram shows a Microservices architecture with an API Gateway facilitating service calls to multiple independent services. These services interact with a central database for data exchange.
- The Optimizely/Sitecore Platform is depicted with key components like Content Management, Personalization, and Analytics. The platform integrates with the API Gateway of the microservices architecture.
- The interactions between the database and the platform components (Content Management, Personalization, Analytics) are also shown, highlighting the flow of content storage, user data, and data analysis.
This diagram provides a visual representation of how microservices architecture can be integrated with platforms like Optimizely, Sitecore, Umbraco, or WordPress emphasizing the flow of data and services.

The diagram shows a Microservices architecture with an API Gateway facilitating service calls to multiple independent services.
Step-by-Step Migration Process
Decomposing Monolithic Applications
The process involves methodically breaking down the monolithic application into smaller, manageable services. Think of it as deconstructing a large building into individual rooms, each with a specific function.
Building and Testing Individual Microservices
Each microservice is then built and rigorously tested, ensuring it performs its designated role flawlessly. It’s akin to testing each part of a machine before assembly.
Integration and Deployment Strategies
Finally, these services are integrated and deployed, a process reminiscent of assembling a complex jigsaw puzzle where each piece fits perfectly.
Best Practices for Successful Migration
Embracing Incremental Changes
An incremental approach is recommended, taking one step at a time.
Automating Processes for Efficiency
Automation of processes should be a priority, ensuring efficiency and consistency.
Prioritizing Monitoring and Logging
Monitoring and logging should be prioritized to track the health and performance of the services.
Real-World Case Studies: Learning from Success
Several organizations have trailblazed the path to microservices, offering a treasure trove of lessons and success stories. These case studies serve as beacons, guiding others on this transformative journey.
Post-Migration: Managing and Optimizing Microservices
Post-migration involves a continuous process of improvement, scaling, and optimization.
The Transformative Power of Microservices
Embracing microservices can significantly enhance the agility and performance of software development. While the journey involves challenges, the benefits – in terms of scalability, flexibility, and efficiency – are undeniable.
FAQ: Understanding the Basics of Microservices
- What are Microservices? Microservices are small, independently deployable services that collectively form a software application.
- Why Migrate to Microservices? For improved scalability, flexibility, and faster deployment.
- How Long Does Migration Take? The duration varies based on the application’s complexity and organizational readiness.
- What Are Common Pitfalls in Migration? Underestimating the complexity and inadequate planning are common pitfalls.
- How Do You Ensure Security in Microservices? By implementing robust security practices at each service level.



4 Comments